Warning:
JavaScript is turned OFF. None of the links on this page will work until it is reactivated.
If you need help turning JavaScript On, click here.
The Concept Map you are trying to access has information related to:
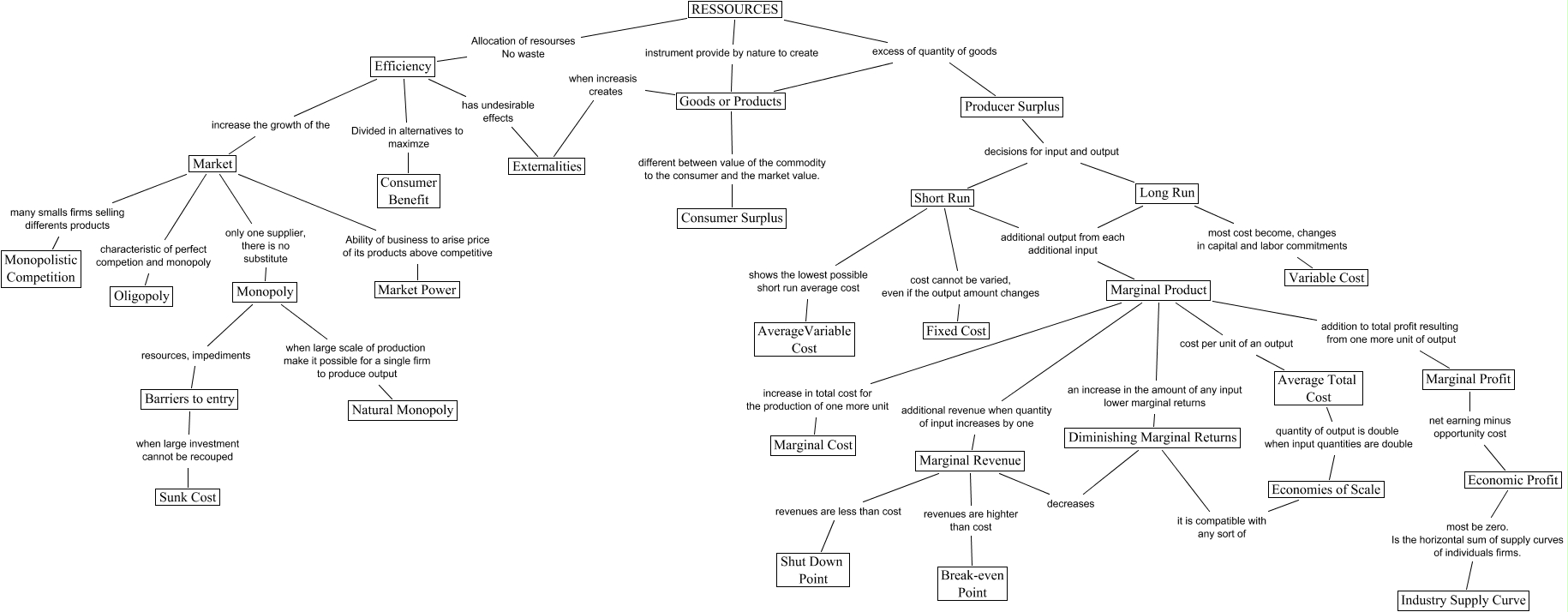
Economics Block 2, Diminishing Marginal Returns decreases Marginal Revenue, Short Run additional output from each additional input Marginal Product, Goods or Products excess of quantity of goods Producer Surplus, Average Total Cost quantity of output is double when input quantities are double Economies of Scale, Market many smalls firms selling differents products Monopolistic Competition, Short Run shows the lowest possible short run average cost AverageVariable Cost, Market Ability of business to arise price of its products above competitive Market Power, Monopoly resources, impediments Barriers to entry, Producer Surplus decisions for input and output Short Run, Long Run additional output from each additional input Marginal Product