Warning:
JavaScript is turned OFF. None of the links on this page will work until it is reactivated.
If you need help turning JavaScript On, click here.
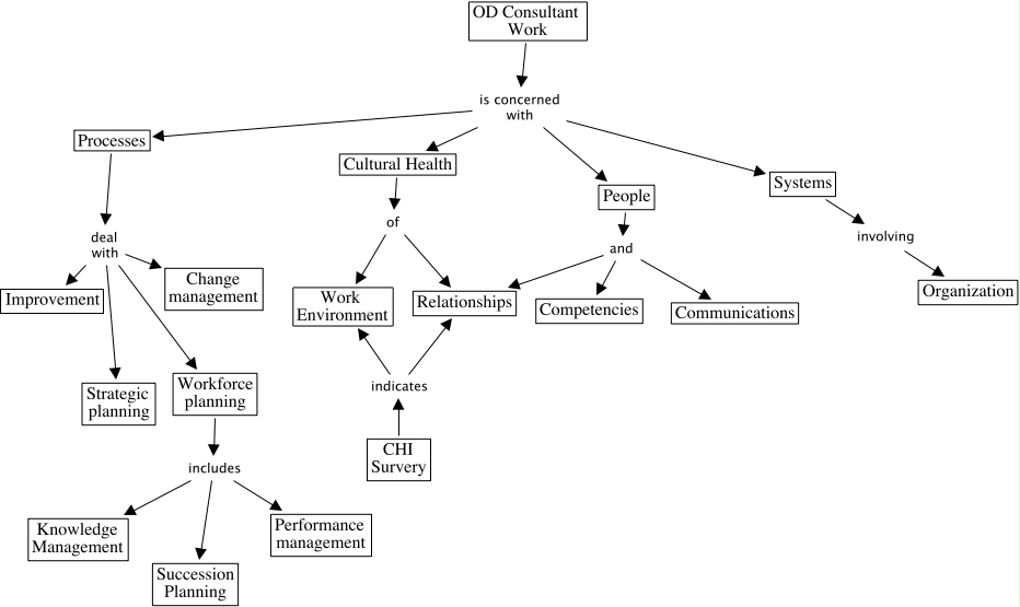
The Concept Map you are trying to access has information related to:
OD, Workforce planning includes Performance management, CHI Survery indicates Relationships, People and Communications, People and Competencies, Processes deal with Workforce planning, CHI Survery indicates Work Environment, Workforce planning includes Knowledge Management, OD Consultant Work is concerned with People, OD Consultant Work is concerned with Cultural Health, Cultural Health of Relationships