Warning:
JavaScript is turned OFF. None of the links on this page will work until it is reactivated.
If you need help turning JavaScript On, click here.
The Concept Map you are trying to access has information related to:
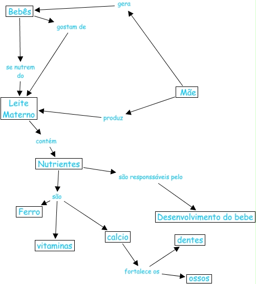
Aline 1, calcio fortalece os dentes, Mãe produz Leite Materno, Bebês gostam de Leite Materno, Nutrientes são Ferro, Nutrientes são vitaminas, Bebês se nutrem do Leite Materno, calcio fortalece os ossos, Mãe gera Bebês, Nutrientes são responssáveis pelo Desenvolvimento do bebe, Nutrientes são calcio