Warning:
JavaScript is turned OFF. None of the links on this page will work until it is reactivated.
If you need help turning JavaScript On, click here.
The Concept Map you are trying to access has information related to:
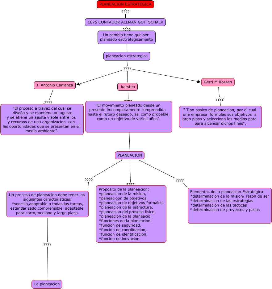
mary, planeacion estrategica ???? Gerri M.Rossen, Un proceso de planeacion debe tener las siguientes caracteristicas: *sencillo,adaptable a todas las tareas, estandarizado,comprensible, adaptable para corto,mediano y largo plaso. ???? La planeacion, PLANEACION ???? Un proceso de planeacion debe tener las siguientes caracteristicas: *sencillo,adaptable a todas las tareas, estandarizado,comprensible, adaptable para corto,mediano y largo plaso., PLANEACION ???? Proposito de la planeacion: *planeacion de la mision, *paneaciopn de objetivos, *planeacion de objetivos formales, *planeacion de la estructura, *planeacion del proseso fisico, *planeacion de la planeacio, *funciones de la planeacion, *funcion de seguridad, *funcion de coordinacion, *funcion de identificacion, *funcion de inovacion, Gerri M.Rossen ???? " Tipo basico de planeacion, por el cual una empresa formulas sus objetivos a largo plaso y selecciona los medios para para alcansar dichos fines"., J. Antonio Carranza ???? "El proceso a travez del cual se diseña y se mantiene un aguste y se atiene un ajuste viable entre los y recursos de una organizacion con las oportunidades que se presentan en el medio ambiente"., 1875 CONTADOR ALEMAN GOTTSCHALK ???? planeacion estrategica, 1875 CONTADOR ALEMAN GOTTSCHALK ???? Un cambio tiene que ser planeado esdtrategicamente, "El movimiento planeado desde un presente imcompletamente comprendido haste el futuro deseado, asi como probable, como un objetivo de varios años". ???? PLANEACION, PLANEACION ???? Elementos de la planeacion Estrategica: *determinacion de la mision/ razon de ser *determinacion de las estrategias *determinacion de las tacticas *determinacion de proyectos y pasos