Warning:
JavaScript is turned OFF. None of the links on this page will work until it is reactivated.
If you need help turning JavaScript On, click here.
The Concept Map you are trying to access has information related to:
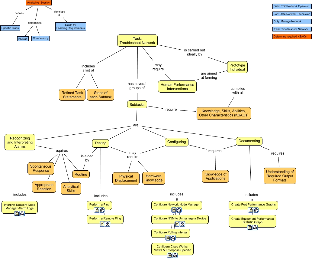
Map 4 AnalyzingNAVY, Testing may require Physical Displacement, Recognizing and Interpreting Alarms requires Routine, Configuring may require Physical Displacement, Analyzing Session develops a Guide for Learning Requirements, Subtasks require Knowledge, Skills, Abilities, Other Characteristics (KSAOs), Subtasks are Documenting, Analyzing Session determines Competency, Recognizing and Interpreting Alarms includes Interpret Network Node Manager Alarm Logs, Task: Troubleshoot Network is carried out ideally by Prototype Individual, Task: Troubleshoot Network may require Human Performance Interventions